Tryve met en place des solutions de CRM et de gestion de projet pour les entreprises

+32 3 377 78 31  Paris - Anvers - Arnhem

WorkCanvas - Votre outil de collaboration visuelle

Powered by monday.com

Rassemblez votre équipe pour imaginer, créer et innover sur un tableau blanc numérique pensé pour les professionnels.

WorkCanvas1

Une toile sans sans frontières

Travaillez en toute liberté. Chaque canevas devient votre univers, infini en taille et flexible en structure. Explorer votre canevas et découvrez à quel point l’expérience est fluide et intuitive.

Intégration parfaite avec monday.com

Qu’est-ce qui distingue WorkCanvas?Une accessibilité sans faille, une intégration fluide avec les tableaux monday.com, et un tarif compétitif.

Screenshot 2024 01 16 at 16.22.50
WorkCanvas2

Parfait pour le travail en équipe

Collaborez avec vos collègues à la vitesse fulgurante. Bénéficiez d’une collaboration en temps réel sur chaque toile, où que vous soyez dans le monde. Propulsé à notre moteur multijoueur de classe mondiale.

Exemples concrets

Session de feedback 360

Partagez les points forts et les axes d’amélioration avec vos collègues sur divers sujets, facilitant ainsi une amélioration continue.

Rétrospectives

Analysez les projets et transformez immédiatement les points d’action en tableaux clairs pour une gestion optimisée.

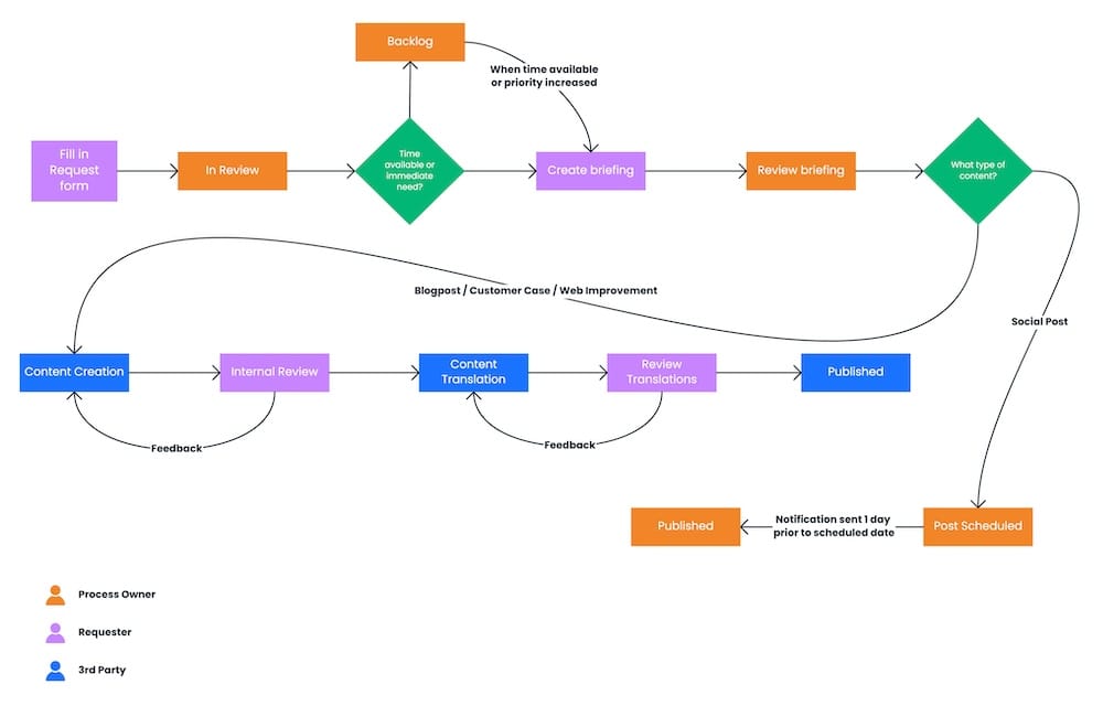
Remue-méninges sur le flux de travail

Visualize complex workflows and keep them for future reference to help others better understand the process.

Découvrez comment WorkCanvas peut transformer votre entreprise

Intéressé par WorkCanvas ?

Tryve Anvers

Prins Boudewijnlaan 41, 2650 Edegem, Belgique
Téléphone : +32 471 46 23 61
hello@tryve.com

Tryve Namur

16 Avenue Reine Astrid, 5000 Namur, Belgique
Téléphone : +32 479 50 28 22
hello@tryve.com

Tryve Amsterdam

Grote Bickersstraat 74-78, 1013 KS Amsterdam
Téléphone: +31 6 52 41 71 47
hello@tryve.nl

Tryve Lille (France)

38 Bd Carnot, 59800 Lille
Téléphone : +32 479 50 28 22
hello@tryve.fr

Intéressé par WorkCanvas ?

Contactez-nous en remplissant ce formulaire et nous vous répondrons dans les plus brefs délais :

  • Que faisons-nous
  • Apps
  • À propos
  • Cas
  • Wiki
  • Blog
  • Carrières